退出

添加短信签名

短信服务支持根据用户属性来创建符合自身属性的签名,一般建议设置为账号主体所在机构的全称或简称。当发送短信时,短信平台会将已审核通过的个性化短信签名添加到短信内容中,再发送给短信接收方。
签名审核通过后,才可以使用该签名发送短信。发送短信时,需要指定签名名称,即签名管理页面中的签名名称一列。
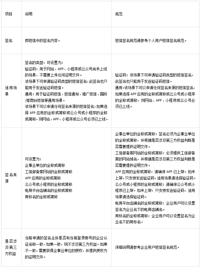
企业用户申请短信签名时,需要指定签名的适用场景和签名来源。

适用场景
.验证码:用于网站、APP、小程序或公众号尚未上线的场景,不需要上传任何证明文件。
该场景下可申请验证码类型的短信签名,此签名也只能用于发送验证码短信。
.通用:用于验证码短信、短信通知、推广短信、国际/港澳台短信等通用场景。
该场景下可以申请任何签名来源的短信签名,如果选择APP应用的全称或简称或公众号或小程序的全称或简称,则网站、APP、小程序或公众号必须已上线。

签名来源
企业用户可以申请以下来源的签名:
.企事业单位的全称或简称
.工信部备案网站的全称或简称
.APP应用的全称或简称
.公众号或小程序的全称或简称
.电商平台店铺名的全称或简称
.商标名的全称或简称

注意事项
.如果网站、APP、小程序或公众号尚未上线,请选择适用场景为验证码。待网站、APP、小程序或公众号上线之后,请及时修改该签名,将适用场景变更为通用,并重新提交审核。详细步骤请参考修改签名。
.如果申请了适用场景为通用的签名,该签名可以在国内短信和国际短信中使用,国内短信和国际短信可以共用一个短信签名,不需要申请两次。

前提条件
.已开通短信服务。
.当前登录账号已实名认证为企业用户。
注意:个人认证用户和企业认证用户权限不同,区别请查看认证模式。

操作步骤
1.登录短信服务控制台。
2.在左侧导航栏中单击国内短信。
3.在签名管理页签右上角单击添加签名。
4.填写签名、适用场景等必选信息。


5.填写业务说明。
业务说明是签名审核的参考信息之一,请详细描述签名的用途、场景等信息,信息完善的业务说明会提高签名的审核效率。
6.单击确定。
单击确定后自动提交审核。审核流程请参考签名审核流程。

企业用户短信签名规范

内容规范

适用场景
提交签名审核时,需要指定签名的适用场景。
.验证码:用于网站、APP、小程序或公众号尚未上线的场景,不需要上传任何证明文件。
该场景下可申请验证码类型的短信签名,此签名也只能用于发送验证码短信。网站、APP、小程序或公众号上线后,请及时变更签名为通用类型,以发送多种类型的短信。

.通用:用于验证码短信、短信通知、推广短信、国际/港澳台短信等通用场景。
该场景下可以申请任何签名来源的短信签名,如果选择APP应用的全称或简称或公众号或小程序的全称或简称,则网站、APP、小程序或公众号必须已上线。

签名来源
申请签名时,必须指定签名来源。
企业用户支持设置的签名来源如下:
.企事业单位的全称或简称
.工信部备案网站的全称或简称
请登录网站备案查询系统,进入网站备案查询系统后,选择备案查询>备案信息查询>输入网站名称/网站域名等内容查询网站信息真实性。
.APP应用的全称或简称
如需查看APP信息的真实性,请开发者前往APP实际上架的应用商店(例如苹果APP Store、华为应用市场、小米应用市场等),查看签名归属与开发商主体是否一致。
.公众号或小程序的全称或简称
如需查看公众号或小程序签名归属与账号主体是否一致,请打开微信 - 搜索 - 公众号/小程序 - 点击右上角更多资料查看相关信息。
.电商平台店铺名的全称或简称
如需查看电商平台店铺签名归属与账号主体是否一致,请打开天猫/淘宝 - 搜索店铺 - 左上角店铺名称 - 营业执照查看信息真实性。
.商标名的全称或简称
如需查看签名归属商标申请人与账号主体是否一致,请开发者前往中国商标网查看相关信息真实性。

涉及第三方权益
如果A公司申请签名,签名归属主体属于A,则不涉及第三方权益,对于不涉及第三方权益可以直接申请签名,无需上传任何认证材料;如果A公司替B公司申请签名,签名归属主体属于B,则涉及第三方权益,对于涉及第三方权益需要上传B公司的企业营业执照、组织机构代码证、税务登记证三证合一的证件及B公司需要授权给A公司的授权委托书。
.不涉及第三方权益:没有涉及第三方权益,签名的权利主体为本账号。可以直接申请签名,无需上传证照信息。


.涉及第三方权益:如果短信签名的权利主体为第三方,或短信签名可能侵犯到第三方权益,必须获取第三方的授权。请按要求上传证明文件,即授权委托书和第三方(即签名归属方)的企业营业执照、组织机构代码证、税务登记证原件扫描件。详细说明请参考证明文件清单。

证明文件
短信签名要在运营商备案,如果企业认证用户的签名涉及第三方权益,则需要上传证明文件,审核企业加盖公章的营业执照正本扫描件和授权委托书。如果不涉及第三方权益,则不需要上传任何证明文件,直接申请签名即可。
根据相关证件是否为三证合一,上传对应的证件扫描件。

证明文件清单
.三证合一
如果三证合一,则需要上传:
签名归属方的企业营业执照、组织机构代码证、税务登记证三证合一的原件扫描件。
授权人签字、盖章的委托书。短信服务提供授权委托书的Word模板,请在申请页面单击下载模板。

.非三证合一
如果签名归属方的企业营业执照、组织机构代码证、税务登记证不是同一张证件,请分别上传:
I企业营业执照。
II组织机构代码证。
III税务登记证。
IV授权人签字、盖章的委托书。短信服务提供授权委托书的Word模板,请在申请页面单击下载模板。

证明文件规范
.所有证明文件必须为原件扫描件,即图片中公章必须为红色。
.执照未过期、未涂改。
.短信服务提供授权委托书的Word模板,请在申请页面单击下载模板。
.证明文件必须为jpg、png、gif或jpeg格式的图片,每张图片不大于2MB。